Language
中文
English
Home
Profile
Group Profile
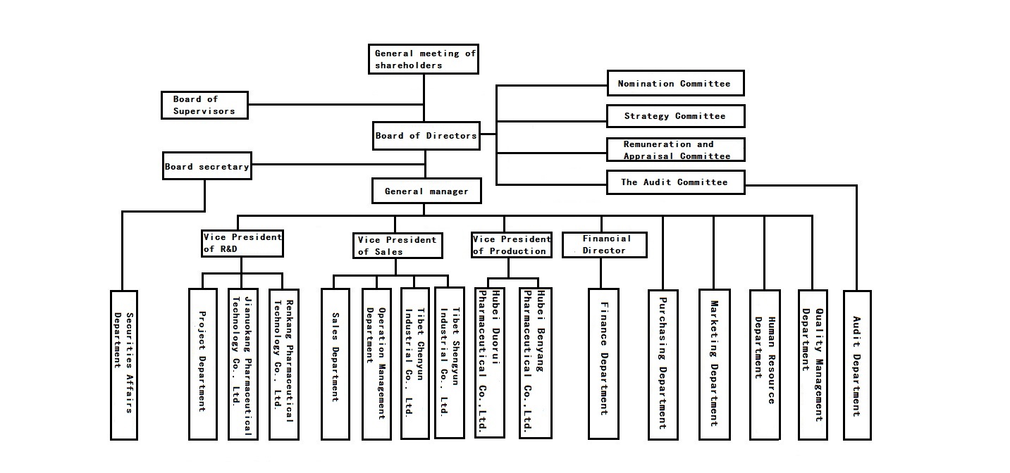
Organizational Structure
Leader Speech
Member Enterprises
Development History
Culture
Group Identity
Values
Enterprise Vision
Staff Activities
News
Group News
Industry News
Subsidiary News
Media Focus
Products
Fluid Therapy
Anesthesiology Medication
Analgesic Medication
First-Aid Medication
Responsibility
Social Responsibility
Media Reports
Human Resources
Social Recruitment
School Recruitment
Talent Development
Contact Us
Home
Profile
Group Profile
Organizational Structure
Leader Speech
Member Enterprises
Development History
Culture
Group Identity
Values
Enterprise Vision
Staff Activities
News
Group News
Industry News
Subsidiary News
Media Focus
Products
Fluid Therapy
Anesthesiology Medication
Analgesic Medication
First-Aid Medication
Responsibility
Social Responsibility
Media Reports
Human Resources
Social Recruitment
School Recruitment
Talent Development
Contact Us
Profile
Group Profile
Organizational Structure
Leader Speech
Member Enterprises
Development History
Group Organization Chart
Copyright © 2020 Tibet Duorui Pharmaceutical Co., Ltd. All rights reserved
HR
Contact us